Por qué el Flujo de Trabajo de Telemedicina es Importante: Estrategias para una Mejor Atención Virtual

¿Alguna vez has tenido una experiencia frustrante con la telemedicina: llamadas interrumpidas, interminables papeleos o seguimientos mal gestionados? Aunque la atención virtual ha transformado la sanidad, un flujo de trabajo de telemedicina mal estructurado puede crear más problemas que soluciones.
Un flujo de trabajo sólido en telemedicina es la columna vertebral de la atención médica virtual, asegurando una programación fluida, consultas, documentación y seguimientos. Cuando se optimiza con IA, automatización y gestión segura de datos, mejora la atención al paciente al tiempo que reduce el agotamiento de los proveedores.
Descubramos cómo los profesionales de la salud pueden optimizar sus operaciones de telemedicina para lograr la máxima eficiencia.
¿Qué es un flujo de trabajo de telemedicina?
Un flujo de trabajo de telemedicina es un proceso estructurado que guía la entrega de atención virtual. Incluye desde la programación de una cita hasta los seguimientos posteriores a la consulta. El flujo de trabajo es una hoja de ruta para los proveedores de atención médica, asegurando que las visitas de telemedicina sean tan eficientes, efectivas y estén tan en cumplimiento como las consultas presenciales.

Un flujo de trabajo de telemedicina bien estructurado mejora:
- Experiencia del Paciente – Haciendo que las visitas virtuales sean sencillas y libres de estrés.
- Eficiencia del Proveedor – Reduciendo las cargas administrativas y optimizando la entrega de atención.
- Cumplimiento y Seguridad – Asegurando el cumplimiento deHIPAA/PIPEDA para la protección de datos del paciente.
- Accesibilidad a la Atención Médica – Permitiendo que los pacientes en áreas remotas o desatendidas reciban atención oportuna.
A diferencia de las visitas tradicionales en persona, los flujos de trabajo de telemedicina optimizan el recorrido del paciente utilizando herramientas digitales, plataformas de comunicación remota y automatización impulsada por IA.
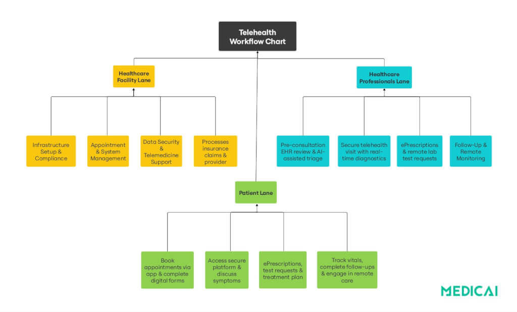
Fases Clave de un Flujo de Trabajo de Telemedicina
Un flujo de trabajo de telemedicina bien estructurado asegura consultas virtuales fluidas, eficientes y centradas en el paciente. Sigue tres etapas principales:
- Pre-Cita
- Consulta Virtual
- Post-Consulta.
Cada fase es crucial para mejorar la atención al paciente, aumentar la eficiencia del proveedor y garantizar el cumplimiento de las normativas HIPAA (EE. UU.) y PIPEDA (Canadá).

Fase Pre-Cita
La fase pre-cita prepara para una visita de telemedicina exitosa al garantizar que todos los preparativos administrativos, técnicos y médicos estén en su lugar antes de la consulta.
Programación de Pacientes y Registro en Línea:
Los pacientes programan citas a través de un portal en línea, una aplicación móvil o un centro de llamadas. Muchos proveedores de atención médica utilizan sistemas de programación impulsados por IA para optimizar la disponibilidad y reducir los tiempos de espera.
Recordatorios automatizados por correo electrónico o SMS ayudan a asegurar que los pacientes no se pierdan sus consultas virtuales.
Verificación de Seguro y Pre-Autorización:
Antes de la consulta, se verifican los detalles del seguro para confirmar la cobertura de los servicios de telemedicina. Los sistemas automatizados procesan las pre-autorizaciones, ayudando a agilizar el proceso de aprobación. Los pacientes también reciben una estimación de los costos de su bolsillo, lo que reduce las sorpresas después de la visita.
Configuración Técnica y Acceso Seguro:
Una vez confirmada la cita, los pacientes reciben instrucciones detalladas sobre cómo acceder a la consulta virtual. Los proveedores aseguran que la plataforma elegida cumpla con las regulaciones HIPAA o PIPEDA para la seguridad de los datos.
El sistema realiza una verificación técnica previa a la visita para confirmar la conectividad a internet estable, el acceso al micrófono y a la cámara. Esto previene interrupciones de último minuto y asegura una experiencia fluida.
Intake Digital y Documentación Pre-Consulta:
Antes de la consulta, los pacientes completan formularios digitales de ingreso que cubren síntomas, historial médico y medicamentos. Los proveedores revisan esta información a través de un sistema de Registros Electrónicos de Salud (EHR) para asegurarse de estar bien preparados.
A veces, los pacientes deben subir resultados de laboratorios, imágenes o recetas anteriores. Esto ayuda a los proveedores a revisar información médica crucial antes de la cita.
La gestión de documentos y programación impulsada por IA de Medicai automatiza formularios de ingreso, evaluaciones previas a la visita y verificaciones de seguro. Esto asegura un procesamiento rápido y sin errores mientras mantiene el cumplimiento.
Fase de Consulta Virtual
Esta fase involucra la interacción en tiempo real entre el proveedor y el paciente, apoyada por tecnología de telemedicina segura y herramientas de diagnóstico.
Inicio de Sesión Seguro y Autenticación:
Los pacientes y proveedores acceden a una plataforma de telemedicina segura que sigue las pautas de HIPAA. El sistema verifica identidades para evitar fraudes y accesos no autorizados. Algunas plataformas también usan autenticación multifactorial para mayor seguridad, lo que ayuda a mantener seguros los datos del paciente.
Evaluación Remota del Paciente:
La consulta comienza con una evaluación del paciente. Los pacientes describen sus síntomas y los proveedores realizan exámenes virtuales utilizando video, audio o chat. Algunos pacientes usan dispositivos portátiles como relojes inteligentes, oxímetros de pulso o monitores de presión arterial para compartir datos de salud en tiempo real.
Los protocolos de tele-triaje ayudan a los proveedores a determinar si los pacientes requieren atención en persona o referencia a un especialista.
Las herramientas de diagnóstico impulsadas por IA y las soluciones de imagen en la nube de Medicai proporcionan acceso en tiempo real a los datos, mejorando la precisión del diagnóstico y haciendo las consultas virtuales más eficientes.
Diagnósticos Asistidos por IA y Prescripciones:
Herramientas impulsadas por IA, como TrueImage, ayudan a diagnosticar condiciones mediante el análisis de imágenes subidas por el paciente, como lesiones cutáneas o radiografías. Algunas plataformas también utilizan Sistemas de Apoyo a Decisiones Clínicas (CDSS) para sugerir posibles diagnósticos basados en síntomas e historial médico.
Chatbots impulsados por IA ayudan a pre-escudriñar a los pacientes antes de la consulta, optimizando el tiempo del proveedor.
ePrescripciones y Órdenes de Laboratorio:
Después de la evaluación, los proveedores pueden enviar prescripciones digitales directamente a las farmacias, reduciendo los tiempos de espera del paciente. Si es necesario, se ordenan pruebas de laboratorio electrónicamente, permitiendo a los pacientes visitar un centro de pruebas cercano.
Algunas plataformas de telemedicina permiten a los farmacéuticos hablar con los médicos sobre cambiar prescripciones para asegurar el mejor plan de tratamiento.
Fase Post-Consulta
La fase post-consulta asegura que los pacientes reciban atención de seguimiento, monitoreo remoto y apoyo continuo después de su visita virtual.
Documentación EHR y Facturación de Seguros:
Después de la consulta, los proveedores documentan la visita en el sistema EHR, incluyendo síntomas, diagnósticos, y planes de tratamiento. El sistema de facturación automatizado procesa los reclamos de seguros y asegura reembolsos más rápidos.
Los pacientes también reciben un resumen digital de la visita que detalla puntos clave, medicamentos prescritos y cualquier seguimiento recomendado.
La plataforma de monitoreo remoto de Medicai combina datos de salud del paciente con EHRs para proporcionar alertas en tiempo real, agilizar la documentación y ofrecer análisis impulsados por IA para mejorar la gestión proactiva del cuidado.
Monitoreo Remoto y Seguimientos:
Los pacientes con enfermedades crónicas como la diabetes o enfermedades cardíacas pueden inscribirse en un programa de Monitoreo Remoto de Pacientes (RPM). Dispositivos portátiles rastrean signos vitales como frecuencia cardíaca, niveles de oxígeno y glucosa, transmitiendo datos en tiempo real a los proveedores de atención médica.
Portales de pacientes y chatbots impulsados por IA monitorean la adherencia a la medicación y el progreso de los síntomas. Si es necesario, se programan citas de seguimiento, ya sea virtuales o presenciales, basadas en las necesidades del paciente.
Educación y Apoyo al Paciente:
Los pacientes pueden acceder a bibliotecas de salud digitales, planes de bienestar personalizados y videos instructivos sobre sus diagnósticos. Algunas plataformas de telemedicina ofrecen mensajería en tiempo real con proveedores de atención, permitiendo a los pacientes hacer preguntas después de la consulta.
Se pueden recomendar grupos de apoyo, sesiones de terapia virtual o asesoramiento sobre estilo de vida para condiciones a largo plazo.

Flujo de Trabajo de Telemedicina en Diferentes Especialidades
La telemedicina requiere flujos de trabajo adaptados a especialidades como la neurología, oncología, ortopedia y cardiología para asegurar un diagnóstico y tratamiento precisos.
Exploremos cómo se adaptan los flujos de trabajo de telemedicina para diferentes especialidades.
Flujo de Trabajo de Telemedicina en Neurología
La neurología se basa en exámenes físicos detallados para evaluar la función cerebral, la coordinación muscular, los reflejos y la cognición. La tele-neurología ha evolucionado para usar IA, diagnósticos remotos e imágenes avanzadas, eliminando la necesidad de visitas en persona.
Exámenes Neurológicos Remotos Usando Kits de Telemedicina:
Los neurólogos utilizan kits de telemedicina con cámaras de alta resolución y herramientas diagnósticas para exámenes virtuales. Los pacientes siguen movimientos guiados, permitiendo evaluaciones en tiempo real de habilidades motoras, coordinación y movimientos oculares.
La imagen DICOM basada en la nube de Medicai permite a los neurólogos acceder, analizar y compartir escaneos de forma remota, mejorando los tiempos de respuesta de accidentes cerebrovasculares y la eficiencia de la tele-neurología.

Análisis de Habla y Movimiento Impulsado por IA para Evaluación de Accidentes Cerebrovasculares:
Las herramientas impulsadas por IA ayudan a analizar patrones de habla y funciones motoras para evaluar el riesgo de accidentes cerebrovasculares. Algunos sistemas utilizan algoritmos de aprendizaje automático para detectar habla arrastrada, asimetría facial y movimientos involuntarios. Ayuda a los neurólogos a identificar de forma remota signos tempranos de accidentes cerebrovasculares.
Integración de EEG y MRI para Diagnóstico Remoto de Epilepsia:
Los pacientes con epilepsia a menudo requieren monitoreo EEG (electroencefalograma) para rastrear la actividad de las ondas cerebrales. Las plataformas de telemedicina permiten a los pacientes usar auriculares EEG en casa, transmitiendo datos en tiempo real a los neurólogos.
Los escaneos MRI de centros de diagnóstico locales también se pueden cargar de forma segura en plataformas de telemedicina basadas en la nube, lo que ayuda a los especialistas a interpretar imágenes de forma remota.
Flujo de Trabajo de Telemedicina en Oncología
La atención oncológica requiere un enfoque multidisciplinario que involucra oncólogos, radiólogos, cirujanos y equipos de cuidado de apoyo. La tele-oncología ha facilitado a los pacientes con cáncer recibir consultas, monitorear síntomas y gestionar tratamientos sin visitas frecuentes al hospital.
Reuniones Virtuales de Junta de Tumores para Discusiones de Casos Multidisciplinarios:
Los planes de tratamiento para el cáncer requieren colaboración entre múltiples especialistas. Las plataformas de telemedicina facilitan reuniones virtuales de junta de tumores, donde oncólogos, radiólogos y patólogos revisan casos de pacientes, discuten planes de tratamiento y toman decisiones informadas sin necesitar reuniones en persona.
Guía Remota de Quimioterapia y Manejo de Síntomas:
Los pacientes sometidos a quimioterapia a menudo experimentan efectos secundarios que requieren monitoreo continuo. A través de la telemedicina, los oncólogos pueden evaluar síntomas en tiempo real, como náuseas, fatiga y neuropatía.
Algunas plataformas integran seguimiento de síntomas basado en IA, alertando a los equipos de atención médica si la condición de un paciente empeora.
Uso de Herramientas de Radiología Basadas en IA para el Cribado del Cáncer:
Las herramientas de radiología impulsadas por IA analizan escaneos CT, MRIs y mamografías para detectar lesiones cancerosas temprano. Estos sistemas de IA basados en la nube permiten a los radiólogos proporcionar segundas opiniones remotas, mejorando la precisión diagnóstica y acelerando el inicio del tratamiento.
Flujo de Trabajo de Telemedicina en Ortopedia
La atención ortopédica se centra en las condiciones musculoesqueléticas, fracturas, trastornos articulares y rehabilitación post-quirúrgica. La tele-ortopedia transforma cómo los pacientes reciben evaluaciones pre-quirúrgicas, chequeos post-op y terapia física de forma remota.
Consultas Virtuales Pre-Quirúrgicas y Post-Op:
La telemedicina ayuda a los cirujanos a revisar escaneos de imágenes, evaluar síntomas y discutir opciones quirúrgicas con los pacientes antes de las cirugías ortopédicas (p. ej., reemplazo de rodilla, cirugía espinal). Después de la cirugía, los seguimientos virtuales ayudan a monitorear el progreso de la recuperación, reduciendo visitas innecesarias en persona.
Terapia Física Remota con Seguimiento de Movimiento Impulsado por IA:
La terapia física es un componente crítico de la recuperación ortopédica. Los sistemas de seguimiento de movimiento impulsados por IA analizan los movimientos articulares y la fuerza muscular durante las sesiones de terapia virtual. Estos sistemas proporcionan retroalimentación en tiempo real, ayudando a los pacientes a realizar ejercicios de rehabilitación correctamente en casa.
Tecnología Usable para Monitoreo y Rehabilitación Post-Operativa:
Los pacientes que se recuperan de procedimientos ortopédicos pueden usar dispositivos portátiles, como férulas inteligentes para rodillas, sensores de movimiento, etc., para rastrear la movilidad articular, niveles de dolor e hinchazón. Estos datos se transmiten a especialistas ortopédicos, quienes pueden ajustar los planes de tratamiento en consecuencia.
Flujo de Trabajo de Telemedicina en Cardiología
La cardiología requiere monitoreo continuo de la salud del corazón, mejorado por la recolección de datos en tiempo real, análisis de IA y diagnósticos remotos. La tele-cardiología es ahora una herramienta vital para gestionar la hipertensión, arritmias e insuficiencia cardíaca.
Monitoreo en Tiempo Real de ECG y Frecuencia Cardíaca mediante Dispositivos Conectados:
Los pacientes en riesgo de enfermedades cardíacas o arritmias pueden usar monitores ECG inteligentes que rastrean continuamente la frecuencia cardíaca, ritmo y presión arterial. Estos dispositivos transmiten datos en tiempo real a los cardiólogos, permitiendo una intervención inmediata en caso de anomalías.
Telemedicina para el Manejo de la Hipertensión e insuficiencia Cardíaca:
La hipertensión y la insuficiencia cardíaca requieren actualizaciones regulares de estilo de vida y medicamentos. La telecardiología permite a los proveedores revisar la presión arterial, dieta y ejercicio durante chequeos virtuales y crear planes de tratamiento personalizados.
Los pacientes reciben recordatorios de medicamentos y consejos de estilo de vida impulsados por IA para una mejor gestión.
Análisis Impulsado por IA de Ecocardiogramas para Diagnóstico Remoto:
Los cardiólogos a menudo usan ecocardiogramas para evaluar la función cardíaca. Las plataformas impulsadas por IA pueden analizar imágenes ecocardiográficas subidas desde centros de diagnóstico locales, ayudando a los especialistas remotos a detectar anomalías cardíacas más rápido.
Desafíos en la Implementación de Flujos de Trabajo de Telemedicina
Aunque la telemedicina mejora la accesibilidad, varios desafíos obstaculizan una implementación fluida.
- Barreras Tecnológicas: La mala conectividad a internet y la incompatibilidad de dispositivos interrumpen las visitas virtuales, mientras que los problemas de integración EHR ralentizan los flujos de trabajo. Para abordar estas barreras, se debe ampliar el acceso de banda ancha, desarrollar plataformas compatibles con dispositivos y mejorar la compatibilidad EHR.
- Adopción de la Fuerza Laboral: Los proveedores se resisten a la telemedicina debido a preocupaciones de flujo de trabajo, mientras que los pacientes luchan con la alfabetización digital, limitando la adopción. Ofrecer capacitación a proveedores, simplificar interfaces de pacientes y proporcionar soporte técnico.
- Cumplimiento Regulatorio: Asegurar el cumplimiento de HIPAA/PIPEDA y navegar por leyes de telemedicina transfronterizas sigue siendo complejo. Para garantizar el cumplimiento, usa plataformas seguras, mantente actualizado sobre regulaciones de telemedicina y capacita al personal.
- Facturación y Reembolso: Las tasas de reembolso inconsistentes y la codificación compleja retrasan los pagos. Presiona por políticas estandarizadas, usa facturación automatizada y asegura reclamos precisos.
Conclusión
Optimizar los flujos de trabajo de telemedicina es clave para proporcionar atención virtual eficiente y de alta calidad. Con automatización por IA, modelos de atención híbrida y regulaciones en evolución, la telemedicina transforma las experiencias de los pacientes y la eficiencia de los proveedores.
Medicai simplifica la telemedicina con diagnósticos impulsados por IA, imágenes en la nube e integración de EHR sin interrupciones. Proporcionamos flujos de trabajo más rápidos y mejores resultados para los pacientes.
¿Listo para mejorar tu práctica de telemedicina? ¡Explora las soluciones de Medicai hoy!

Artículos relacionados



¡Pongámonos en contacto!
Descubra cómo Medicai puede ayudarle a fortalecer su consulta y mejorar la experiencia de sus pacientes. ¿Listo para comenzar su viaje?
Reserve una demostración gratuita